根据《事业单位公开招聘人员暂行规定》(人事部第6号令)和《河南省事业单位公开招聘工作规程》(豫人社〔2015〕55号)精神,经县公开招聘事业单位工作人员工作领导小组研究决定,面向社会公开招聘部分事业单位工作人员。现将有关事宜公告如下:
一、单位简介本次招聘为县直部分事业单位和乡镇事业单位的管理及专业技术岗位,经费供给方式均为县财政全额供给。
二、招聘原则
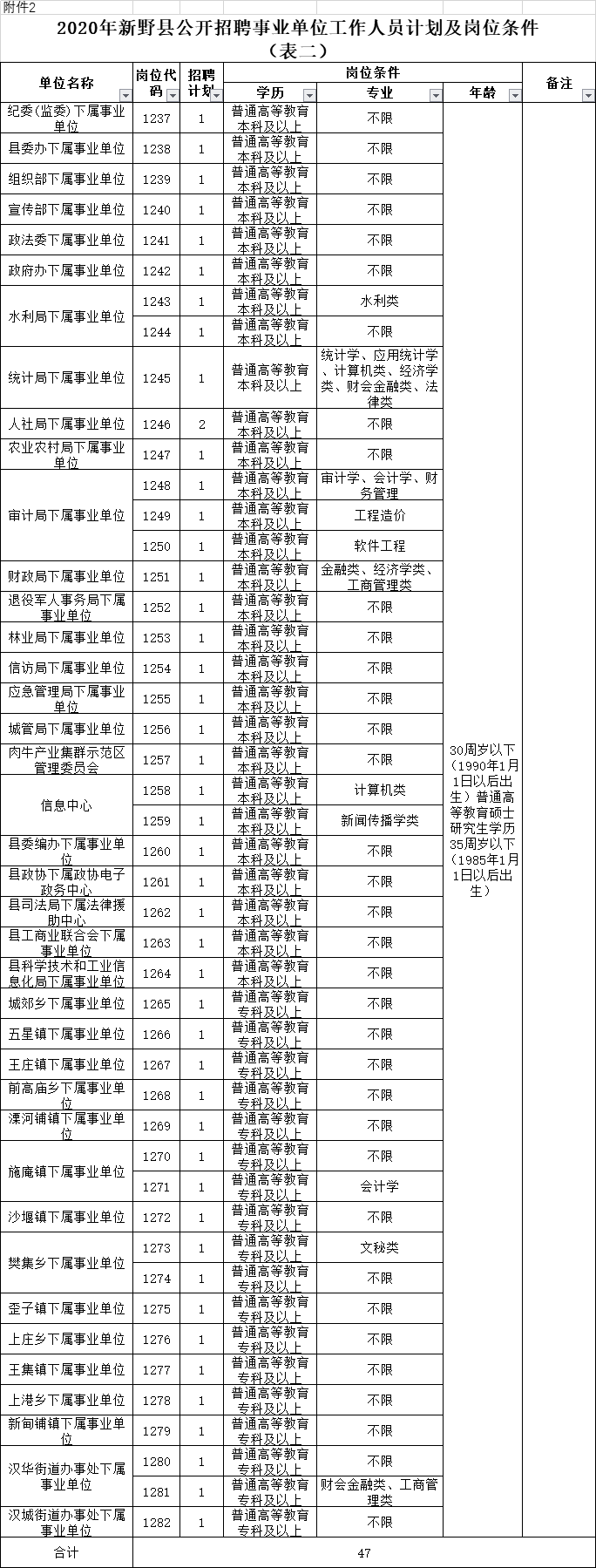
三、招聘计划县直事业单位共招聘75名工作人员,乡镇事业单位共招聘50名工作人员(具体招聘岗位计划及条件见附件1、2),岗位专业要求参照《河南省2020年统一考试录用公务员专业设置指导目录》(见附件3)。

四、招聘条件(一)基本条件:1、具有中华人民共和国国籍;2、遵守宪法和法律;3、具有良好的品行;4、具备岗位所需的专业或技能;5、适应岗位要求的身体条件;6、岗位计划表中条件表述的“2018、2019、2020届尚未落实工作单位的高校毕业生”是指2018、2019、2020年3年内毕业的高校毕业生,其户口、档案、组织关系仍保留在原毕业学校,或保留在各级毕业生就业主管部门(毕业生就业指导服务中心)、各级人才交流服务机构和各级公共就业服务机构的毕业生。(二)有下列情形之一的不得报考:1、刑事处罚期限未满或者涉嫌违法犯罪正在接受调查的人员;2、尚未解除党纪、政纪处分或正在接受纪律审查和监察调查的人员;3、曾在公务员招录、事业单位公开招聘考试中被认定有舞弊等严重违反招聘纪律行为人员5年内不得参加本省内各级事业单位公开招聘;4、现役军人、普通高等学校在校生,试用期未满的新录用事业单位工作人员以及未满规定最低服务年限的事业单位工作人员;5、国家和省另有规定不得应聘到事业单位的人员。
五、招聘程序按发布公告、网上报名、资格审查、笔试、面试、体检、考察、公示拟聘用对象等程序进行。
六、报名时间及要求本次招聘考试,采取网上预报名和现场资格审查相结合的方式进行,报考者只能选择一个岗位进行报名,在职人员报考须所在单位及其主管部门同意。网上提交报名申请时间。2020年11月30日 8:00至12月2日17:30,逾期不再受理报名申请。报考者登录新野政务网(http://www.xinye.gov.cn/),点击“网上报名”进入网上报名系统, 按要求提交报名申请并上传本人近期免冠正面证件电子照片(红底、蓝底、白底均可,jpg格式,利用图片软件制作时,照片宽高比例约为1.3:1.6,大小为130×160像素,30kb左右,最终效果以输出后的大小为准)。报考人员须按照本人毕业证、身份证等相关证件显示的专业名称、个人情况填写报名信息,如果出现信息不一致或故意填报虚假信息,后果自负。报考人员只能选择一个岗位进行报名,多报者无效,报名与考试时使用的有效身份证必须一致。报考者网上填报信息完整无误后,按照系统提示,下载打印《2020年新野县公开招聘事业单位工作人员报名登记表》(一式2份)。 报名申请被接受后,请牢记报名密码。身份证号和密码是报考者查询报名资格审查结果、网上缴费、下载打印准考证和成绩查询等事项的重要依据,请妥善留存。
七、资格审查由县招聘办对报考人员的资格进行审查。资格审查包括网上初审和现场资格确认,审查合格人员予以公布。资格审查贯穿公开招聘工作的全过程,任何一个环节一经发现不符合资格条件的,随即取消其招聘资格。1、网上初审。县招聘办对报名申请和上传照片进行网上初审,并提出初审意见。2、查询网上初审结果。报考人员于2020年11月30日至12月3日期间登录原报名网站,查询是否通过资格审查。通过资格初审的,不能再报考其他岗位。2020年11月30日8:00至12月3日17:30时期间,报考申请尚未经审查或未通过资格初审的,可改报其他岗位。2020年12月3日17:30时后,报考申请仍未通过资格初审的不能再改报其他岗位。3、现场资格确认。时间为2020年12月1日—12月4日(每天上午8:00-12:00,下午14:30-17:30)。网上初审合格人员须本人持毕业证、身份证等原件及复印件和《2020年新野县公开招聘事业单位工作人员报名登记表》(一式2份),2018、2019、2020届尚未落实工作单位的高校毕业生还须提供就业报到证原件及复印件。到县人才交流服务大厅(车站口向东200米)进行现场资格审查,资格审查通过后采集指纹信息。
八、网上缴费现场报名和现场资格审查通过后至2020年12月5日17:30前,考生登陆报名网站缴纳考务费30元,建档立卡贫困户家庭和最低生活保障家庭的报考人员,免缴考务费。报考人员须自备银联卡,开通网上银行功能并存入足够缴费的金额,或支付宝、微信支付。未按期缴费的视为自动放弃。缴费结束后在新野政务网公布资格审查通过人员名单。招聘人数与资格审查通过人数原则上设定为1:3,达不到1:3的,核减或取消该岗位招聘计划。
九、打印准考证报名成功的考生,请在2020年12月11日上午8:00至12月13日上午8:00期间登陆原报名网站打印本人准考证(A4纸)。
十、考试考试分笔试和面试两部分。1、笔试。笔试时间和地点详见准考证。笔试采用异地命题,异地阅卷。采用一套试题,笔试成绩满分为100分,占总成绩的50%,笔试成绩保留到小数点后两位数。参加笔试人员须持本人身份证、准考证按指定的时间和地点参加闭卷考试。笔试内容为公共基础知识。笔试成绩采取在新野政务网公告的形式向社会公布。加分条件为:根据国家和省有关规定,参加南阳市“大学生村干部”计划在农村任职2年以上且年度考核合格的大学生村干部和退役大学生士兵(即按照国家招生计划统一录取的全日制普通高等院校毕业生从我省入伍,服现役期满退役的士兵<含毕业学年入伍并在服役期间取得学历的>;按照国家招生计划统一录取的全日制普通高等院校学生在校期间从我省入伍,服现役期满退役后复学取得学历的退役士兵;从我省入伍,服现役期间取得相应学历的退役士兵)。笔试成绩加10分。符合多个加分条件的,不能重复加分。退役大学生士兵需提供入伍登记表、退役证书和毕业证书。享受以上加分政策的报考人员,于现场资格确认时提交加分申请,逾期不再受理。笔试成绩=笔试考试得分+加分2、面试。根据笔试最终成绩从高到低的顺序,以1:3的比例分别确定各岗位的面试人员(最后一名笔试最终成绩相同者一并进入面试)。参加面试人员须持本人笔试准考证、身份证到指定地点参加面试。面试异地命题,使用异地考官。面试成绩满分为100分,占总成绩的50%,面试成绩保留到小数点后两位数。面试采用结构化面试的方式。面试结束后,当场公布面试者的成绩。面试时,如有缺考人员造成该岗位形不成竞争的,该岗位面试人员面试成绩应达其所在面试小组使用同一套面试题本的面试人员平均分。考试总成绩=笔试最终成绩×50%+面试成绩×50%。保留到小数点后两位。
十一、体检根据考试总成绩从高到低的顺序,以1:1的比例确定各岗位的体检人员(最后一名考试总成绩相同者一并进入体检)。参加体检人员须持笔试准考证、身份证,在指定的体检机构进行体检,体检标准参照公务员录用体检通用标准执行。体检对象放弃体检或因体检不合格出现招聘岗位缺额的,可在同岗位应聘人员中,按考试总成绩从高分到低分一次性等额递补。
十二、考察体检合格人员确定为考察人员。考察严格按照《事业单位公开招聘人员暂行规定》进行。考察应侧重于思想政治表现、道德品质以及遵纪守法等情况。同时对资格条件进行复查。考察阶段因考察不合格或放弃考察出现招聘岗位缺额的不再递补。
十三、公示、聘用考察合格人员确定为拟聘人员向社会进行公示,公示时间不少于7个工作日。确定人选。对公示无异议者,经县招聘工作领导小组研究后确定为聘用人选。办理相关人事手续。新招聘人员工作后,与用人单位签订聘用合同书,约定服务期限,服务期限为五年(含试用期),服务期内不得参加其它单位招聘,不得申请工作调动。新招聘人员试用期为一年。试用期满后由县招聘办进行考核,考核合格的,提交县委编委会研究后办理入编手续;考核不合格的,取消聘用。应聘者凡在规定的时间未参加现场资格确认、笔试、面试、体检、考察的,均视为自动放弃招聘资格。
十四、按照常态化疫情防控要求,报考人员参加招聘过程中应接受健康码查验及体温测量,健康码为绿码及体温测量合格的方可进行。报考人员要服从管理,按要求佩戴口罩,注意保持距离,做好防范工作。
十五、本次考试不指定考试辅导用书,不举办也不委托任何机构和个人举办考试辅导培训班。目前社会上出现的假借招聘考试命题组、考试教材编委会、辅导网站或发行的出版物、微信公众号等,均与本次考试无关。
十六、本次招聘工作的有关信息均在新野政务网发布,请考生及时登录查询并保持通讯畅通。咨询电话:0377—65033551
